Slim Scripting QuickRef

Slim Scripting QuickRef

Slim Scripting Methods

AddChild
AddDirMap
AddSearchPath
AddSLDirective
ApplyDirMaps
Attach
BackupPalettes
BuildDefaultWidget
BuildDirs
BuildIcon
BuildShader
BuildShaders
ChangeSaveMode
ClearDirMaps
ClearSearchPath
ClientCmd
ClientMsg
CreateAppearance
CreateConnection
CreateInstance
CreatePalette
CreateTempWSFile
Delete
DeleteDisconnected
DeleteEntries
DeleteNetwork
DeleteUnused
Detach
DirtyMaster
DuplicateNetwork
Edit (Appearance)
Edit  (Palette Object)
Export
FindPalette
Flatten
GenerateID
GetAccess
GetAccessMode
GetAppearances (Palette Object)
GetAppearances (Slim Object)
GetAppName
GetArrayIndex
GetAttachmentType
GetChildren
GetCommandKey
GetConnectedAttachables
GetConnectedClients
GetConnectedFunction
GetConnectedFunctions
GetConnection
GetConnectionStyle
GetCustomUIName
GetCustomUIModes
GetCustomUIVendor
GetDefaultValue
GetDescription
GetDescendants
GetDetail
GetDir
GetDirMaps
GetDirMapZone
GetDirMapZoneList
GetDirNames
GetDisplayLevel
GetDoGUI
GetDrawMode
GetEncapsulation
GetEnv
GetEquivalentTypes
GetExpression
GetHostName
GetInstances
GetFileName
GetGraphArea
GetID
GetLabel (Palette Entry)
GetLabel (Property)
GetLabelRef
GetLightType
GetMaster
GetMax
GetMin
GetMsgHandler
GetMsgHandlers
GetName (PaletteEntry)
GetName (Property)
GetNameSL
GetNameSpace
GetObjectID
GetPalettes
GetParent
GetPlatform
GetPrecision
GetPref
GetPresentableTemplateName
GetPreviewFrame
GetPreviewObjectSize
GetPreviewシェーディングRate
GetPrimitive
GetProgenitor
GetProgenitorFunction
GetProjectName
GetProperties
GetPropertyTree
GetRange
GetRIB
GetRoot
GetRootDir
GetRunMode
GetSaveMode
GetSceneDir
GetSearchPaths
GetSearchPathTypes
GetSLSource
GetSLSourceType
GetStorageType
GetSubtype (Appearance)
GetSubtype (Property)
GetTCLContext
GetTemplateID
GetTemplates
GetType
GetUpstreamNodes
GetUserArrayData (PaletteEntry)
GetUserArrayData (Property)
GetUserData (PaletteEntry)
GetUserData (Property)
GetUserName
GetUserRange
GetValue
GetValueProvider
GetValueProviders
GetValueSL
GetVersion
GetWorkspace
GlobalizePath
ImportInstance
Instantiate (Palette)
Instantiate (Slim)
InstantiateApp
InstantiateGUI
Internalize
IsDeleted
IsDirty
IsDownRev
IsEnabled
IsHidden
IsLocked
JournalCmd
LoadWorkspaceFile
LocalizePath
LockDir
LockRootDir
LockSearchPaths
MasterIsDirty
ModalMsg
ModalStart
NewCmdUI
NewCollection (Appearance)
NewCollection (Collection)
NewCustomUI
NewExpressionUI
NewFunction
NewInstance
NewPalette (Palette)
NewPalette (Slim)
NewPaletteReference
NewParameter (Appearance)
NewParameter (Collection)
NewRIBAttribute (Appearance)
NewRIBAttribute (Collection)
NewSlimAttribute (Appearance)
NewSlimAttribute (Collection)
NewTCLAttribute (Appearance)
NewTCLAttribute (Collection)
NewTemplate
PickObjects
PreserveValues
PreviewRender
QuerySettings
Read
ReadSlimFile
ReadSlimString
Reload
ReloadExtensions
ReloadProjectFile
RemoveChild
RestoreDefaultPaths
RestoreDefaultSetupFiles
Revert
RevertValue
RevertValues
Save
SavePrefs
SelectAppearances
SelectAttachedInClient
SetAccess
SetAccessMode
SetAdaptor
SetArrayIndex
SetChildren
SetConnection
SetCustomUI
SetDefaultValue
SetDescription
SetDetail
SetDir
SetDirMaps
SetDisplayLevel
SetDrawMode
SetExpression
SetGraphVisible
SetGuiContext
SetGUIInfo
SetHasInstances
SetID
SetImage
SetLabel (PaletteEntry)
SetLabel (Property)
SetLighttype
SetMaster
SetModificationTime
SetMsgHandler
SetNameSpace
SetPaneSize
SetPref
SetProgenitor
SetProject
SetProjectLocation
SetRange
SetSearchPaths
SetSceneLocation
SetSLSource
SetState (Property)
SetState (Function)
SetSubtype
SetTCLContext
SetTemplateHints
SetUserData (PaletteEntry)
SetUserData (Property)
SetUserDataArray (PaletteEntry)
SetUserDataArray (Property)
SetValue
SetValueProvider
SetValueProviders
SetViewStyle
Shutdown
Undelete
UndeleteEntries
UndeleteNetwork
UniqueifyAll
UpdateEditor (Appearance)
UpdateEditor (Palette)
UpdateGUI
UpdateInstances
UpdateScriptingState
UpgradeTemplate
ValidateTCLExpression
ValidateTCLString
WindowCmd
WriteWSFile
::RAT::GetUniqueID
::RAT::LogMsg
::RAT::PickFile
::Slim::ResourceReport
::Slim::SearchReplace

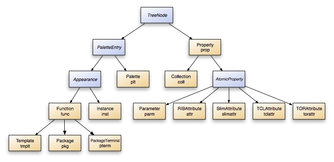
Scripting Class Hierarchy

images/treeNodeHierarchy.jpg

The Slim Scripting Class Hierarchy